403 Altair PSIM 电力电子与电机驱动设计分析_v2023
Altair PSIM 电力电子与电机驱动设计分析
PSIM 简介
商用至今超过 25 年
业内主流的电力电子及电机驱动设计专用软件之一
主要优势特征 :
仿真速度
结果精度
鲁棒性
PSIM 应用链
仿真
实施
F28004x/2837x/2833x/
2803x/F2806x/F2802x
设计
Power Converter & Control Loop Design
MCU 硬件
Typhoon HIL
FPGA Hardware
设计套件
Power Supply
EMI
Motor Control
HEV
Activate
Embed
Flux/ FluxMotor
H SPICE
SimLab
Matlab /Simulink
JMAG/JMAG-RT
LTspice
Target
TI MCU
PIL
PE-Expert4
ModelSim
ModCoupler
HIL
3 rd -party
Software
FMI
Power Supply
Motor Drive
Code Gen
Co-simulation






PSIM 的主要特点和优势
界面友好,易用性强
仿真器计算速度快,鲁棒性好
广泛的电源和控制系统库模型
针对功率器件的不同层级的建模
强大的控制系统仿真能力 (op amp, s or z-domain, C code, Matlab /Simulink)
快速的功率损耗估算
面向 TI DSP 的自动代码生成实现(处理器在环 PIL )
链接第三方软件(例如 Matlab /Simulink, JMAG, FMI )
支持嵌入自定义 C 代码
仿真自动化脚本编程能力
多种设计套件用于快速设计流程
专用于快速设计的设计套件
Power Supply Design Suite : LLC 谐振变换器快速设计
EMI Design Suite : EMI 分析和 EMI 滤波器设计
Motor Control Design Suite : 电机驱动控制回路快速设计
HEV Design Suite : HEV/PHEV 动力系统控制快速设计
Power Supply Design Suite
针对各种应用场景快速设计 LLC 谐振变换器
设计曲线
稳态波形


EMI Design Suite
不带滤波
带滤波
EMI 分析及 EMI 滤波器设计


Motor Control Design Suite
MTPV
Field Weakening
MTPA
Field Weakening
在几分钟内让电机按先进控制算法运转!
自动设计电流环和速度环 .
Torque
Currents
HEV Design Suite
设计 HEV 动力系统控制器

电力电子仿真
任意功率级电路
多层级开关模型 : 理想开关; level-1 ; level-2; thermal ( 快速损耗计算 )
丰富的电机模型
包含电池、超级电容、太阳能电池、风机模型
磁性元器件建模
不同层级模型复杂度
模型复杂度增加
Ideal MOSFET
MOSFET in Level-1 or 2
MOSFET in SPICE
Ideal MOSFET
(loss calculation)



SiC MOSFET C2M0280120D: Level-2 Model vs. SPICE
Datasheet operation conditions
Red : Level-2
Blue : SPICE


非理想开关仿真应用
传导 EMI 分析
PSIM 是能够对包含非理想开关的复杂拓扑结构进行仿真的工具
EMI 仿真需要使用非理想开关器件
示例拓扑支持使用 SPICE 工具仿真
PSIM 仿真速度更快 , 5x, 同等精度
PSIM 能够用于仿真闭环电驱动系统

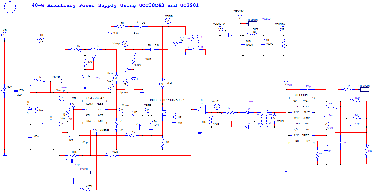
电源仿真
40 W 电源
电机驱动模块
主要功能 :
电机驱动仿真
包含组件 :
机械模型,编码器和机械负载
单位安培最大转矩控制模块和弱磁控制模块
应用案例 : PMSM 电机驱动
感应电机驱动



电机驱动模块 : 包括


数字控制模块
主要功能 :
z 域数字控制
s- 域到 z- 域转换
包含组件 :
零阶保持,单位延迟,数字滤波器, z- 域模块
s2z 转换器
应用案例 : 变换器功率因数校正( PFC )

数字控制模块 : 包括
s2z 转换器

Thermal 模块
主要功能 :
Diode/IGBT/MOSFET 功率损耗计算
电感损耗计算
IGBT 逆变器损耗计算
包含组件 :
diode, IGBT, MOSFET, and inductors 损耗计算模型
器件数据库编辑器
开关、磁芯和线缆数据库
应用案例 :
器件库


器件导通特性拟合
In Datasheet
In PSIM

器件开关特性拟合
In Datasheet
In PSIM


3 相逆变器损耗计算示例
Infineon HybridPACK
逆变器计算结果
效率
结温
导通损耗
开关损耗

磁性器件建模
任意复杂度磁性器件建模

SimCoupler 模块:与 Matlab /Simulink 联合仿真
PSIM 中进行电力电子仿真
Simulink 中运行控制分析
电机驱动仿真
可以获得的效率 Map 图:电机、逆变器、整个电驱系统



电机控制系统设计套件
主要功能 :
面向 PMSM 和感应电机驱动系统的内部电流环、外部速度环的自动控制器设计
无传感器 PMSM 驱动系统控制器设计
无传感器 PMSM 驱动系统
包含组件 :
5 个有传感器电机驱动器设计模板
4 个 PMSM 无传感器电机驱动器设计模板
应用案例 :

代码自动生成( TI MCU )
/***************************************************************************
// This code is created by SimCoder Version 2021a2.6 for F2833x Hardware Target
//
// SimCoder is copyright by Powersim Inc., 2009-2019
//
// Date: June 22, 2021 09:21:44
****************************************************************************/
#include < math.h >
#include ” PS_bios.h “
typedef float DefaultType ;
#define GetCurTime () PS_GetSysTimer ()
#define PWM_IN_CHECK // To lower PWM value setting time
// TI digital motor control functions
#define __ fmin (A,B) ((A) > (B) ? (B) : (A))
#define __fmax(A,B) ((A) < (B) ? (B) : (A))
#define MATH_TYPE 1 // floating point
#include ” IQmathLib.h “
#include ” rmp_cntl.h ” /* TI DMC version: */
#include ” rampgen.h ” /* TI DMC version: */
#include ” ipark.h ” /* TI DMC version: */
#include ” park.h ” /* TI DMC version: */
#include ” volt_calc.h ” /* TI DMC version: */
#include ” smopos.h ” /* TI DMC version: */
#include ” speed_est.h ” /* TI DMC version: */
#include ” svgen.h ” /* TI DMC version: */
#include ” clarke.h ” /* TI DMC version: */
#include ” pi.h ” /* TI DMC version: */
interrupt void Task();
interrupt void Task_1();
void TaskS4( DefaultType fIn0, DefaultType fIn1, DefaultType fIn2, DefaultType fIn3, DefaultType fIn4, DefaultType *fOut0, DefaultType *fOut1, DefaultType *fOut2);
void TaskS4_1( DefaultType *fOut0);
void TaskS5();
void TaskS7();
… … …
控制
自动生成代码
快速控制原型


处理器在环仿真( PIL )
控制代码在硬件端运行
PSIM 中进行功率级仿真
测试及调试模式

支持 TI InstaSPIN 的 PIL 模块
主要功能 :
支持 TI InstaSPIN
生成 InstaSPIN 参数文件
无传感器 PMSM 驱动系统
包含组件 :
支持 TI InstaSPIN 的 PIL 模块
InstaSPIN 参数编辑器
电机参数辨识代码
应用案例 :
支持 TI 硬件目标板的 SimCoder
主要功能 :
自动代码生成
可生成面向 TI F2804x/ F2833x /F2803x / F2806x /F2802x 系列 DSP 的可直接执行代码
有限状态机的事件控制
DSP 波形的实时监测
支持 TI 数字电机控制库
F2833x 目标板库模型
包含组件 :
事件控制模块
DSP 大部分外围模块 (ADC, PWM, Digital I/O, 等 .) 模型
DSP 示波器
目标板库模型 :
Altair 电机及电机驱动设计整体解决方案
电机本体多物理场设计优化
控制器设计
系统集成及测试
Motor Control






Altair 电机及电机驱动设计整体解决方案
电磁场
Flux
电机设计
FluxMotor
散热冷却
SimLab
结构力学
OptiStruct
系统仿真与集成
Activate
嵌入式代码生成
Embed
UDP
Motor Control
电机驱动控制器设计
PSIM
Co-sim
LUT
FMU
电机本体多物理场设计优化
控制器设计
系统集成及测试





Altair 电源及功率变换仿真
电源设计
原理图
热
寄生参数
PCB 板


Altair 电源及功率变换仿真
SimLab
PollEx
Flux PEEC
PSIM
原理图
热
寄生参数
PCB 板
电源设计

